Россия, Москва, 2-я Синичкина улица
Телефон:
+7 (903) 557-22- Показать номер
Пн-пт: 09:00—18:00
whatsapp telegram vk email

Делаем индикатор заряда и пробега для электро машины

image

Делаем индикатор заряда и пробега для электро машины

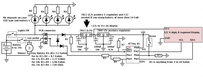
И так что-же отображается: 1) Текущий (после полной зарядки батареи) пробег в метрах с точностью до десятков метров. 2) Текущий (после полной зарядки батареи) пробег в часах минутах и секундах с точностью до десятков секунд. 3) Расстояние на которое хватит батареи (используя предварительно выверенное и прописанное время в секундах работы мотора с заряженной батареей) в метрах с точностью до десятков метров. 4) Общее количество мото-часов за все время (как у самолётов) 5) Общий пробег за все время (как у машин) 6) Текущее напряжение на батарее. По нему тоже можно судить о разряде.

Конечно, ёмкость батареи со временем уменьшается. Также есть саморазряд и ухудшение производительности при низких температурах.

Этот проект преследовал две упомянутые выше цели. Мне интересно было разобраться с ATtiny и надоело толкать сына, на разряженном электро квадрике, до дома. ATtiny на порядок дешевле своих больших Arduino собратьев. И часто в проектах где 8кб и 5 GPIO достаточно совершенно незачем палить из пушки по воробьям. У нас конечно получился перекос в том что мы сэкономили на контроллере зато заплатили в три дорого китайцам за индикатор с I2C.

Что нам потребуется: текстолитовая учебная платка 4х4см с шагом 2.54 мм, 5 сопротивлений, 3 диода, 2-3 конденсатора, кнопка сброса, тумблер вкл/выкл, панелька DIP на 8 ног, один крен на 5 вольт и возможно один на 12, один чип ATtiny85 (программируемый например через обычное Arduino из стандартного IDE) и один 8 сегментный светодиодный индикатор на 4 цифры с I2C интерфейсом. Стоимость последнего сильно перевешивает всё остальное и может доходить до 400р. Я покупал на ибее. Всего получается 450-500р

Вот схема устройства и фотографии ручной разводки:

image

Четыре светодиода это для подсветки габаритов. Зимой темнеет рано и для безопасности лучше чтобы вашего ребенка несущегося по улице было видно из далека.

Источник

Делаем своими руками индикатор заряда аккумулятора контроллер

Это ещё одна статья о всем известной микросхеме TP4056, многим она уже полюбилась и была протестирована неоднократно армией радиолюбителей. Да и ко мне дошли слухи о чудодейственной микросхеме. Заказал у китайцев пять подопытных, стал думать гадать, как собрать — навесом или на платке. Тут самая обычная схема — несколько деталек и сама микросхема.

Тут мне под руку попали кусочки текстолита и решил собрать на печатной плате, но не все так просто. Картридж у меня выдохнулся от пары десятков перезаправок. Встал вопрос купить новый, но цена у него заоблачная, как для меня. Тогда есть только один выход, рисовать лаком для ногтей, но лака мне больше не дают, сказали, что лак покупался не для того, чтоб я тратил его на какие-то бляшки нет, это не опечатка, какие-то бляшки — да, не ожидал.

В общем сидел я и думал чем бы себя занять, вспомнил, что платки можно рисовать не только лаком, но и парафином и маркером, парафин не для меня, я только если на Пасху яйцо раскрасить могу, и то не очень. Но с маркером идея неплоха.

Простой индикатор заряда батареи на двухцветном светодиоде

В статье предлагаются два варианта индикатора, цвет свечения которого, по мере разряда батареи, изменяется от зеленого до красного. Существует огромное количество схем, предназначенных для выполнения таких функций, но все из них, на мой взгляд, слишком сложны и дороги. Для моего индикатора требуется всего пять компонентов, один из которых – двухцветный светодиод.

Простейший вариант показан на Рисунке 1. Если напряжение на клемме B+ равно 9 В, будет светиться только зеленый светодиод, поскольку напряжение на базе Q1 равно 1.58 В, в то время, как напряжение на эмиттере, равное падению напряжения на светодиоде D1, в типичном случае составляет 1.8 В, и Q1 удерживается в закрытом состоянии. По мере уменьшения заряда батареи напряжение на светодиоде D2 остается практически неизменным, а напряжение на базе уменьшается, и в какой-то момент времени Q1 начнет проводить ток. В результате часть тока станет ответвляться в красный светодиод D1, и эта доля будет увеличиваться до тех пор, пока в красный светодиод не потечет весь ток.

Рисунок 1. Базовая схема монитора напряжения батареи.

Для типичных элементов двухцветного светодиода различие в прямых напряжениях составляет 0.25 В. Именно этим значением определяется область перехода от зеленого цвета свечения к красному. Полная смена цвета свечения, задаваемая соотношением сопротивлений резисторов делителя R1 и R2, происходит в диапазоне напряжений

Середина области перехода от одного цвета к другому определяется разностью напряжений на светодиоде и на переходе база-эмиттер транзистора и равна приблизительно 1.2 В. Таким образом, изменение B+ от 7.1 В до 5.8 В приведет к смене зеленого свечения на красное.

Различия в напряжениях будут зависеть от конкретных комбинаций светодиодов и, возможно, их будет недостаточно для полного переключения цветов. Тем не менее, предлагаемую схему все равно можно использовать, включив диод последовательно с D2.

На Рисунке 2 резистор R1 заменен стабилитроном, в результате чего область перехода становится намного более узкой. Делитель больше не оказывает влияния на схему, и полная смена цвета свечения происходит при изменении напряжения B+ всего на 0.25 В. Напряжение точки перехода будет равно 1.2 В + VZ. (Здесь VZ – напряжение на стабилитроне, в нашем случае равное примерно 7.2 В).

Рисунок 2. Схема на основе стабилитрона.

Недостатком такой схемы является ее привязка к ограниченной шкале напряжений стабилитронов. Еще больше усложняет ситуацию тот факт, что низковольтные стабилитроны имеют слишком плавный излом характеристики, не позволяющий точно определить, каким будет напряжение VZ при малых токах в схеме. Одним из вариантов решения этой проблемы может быть использование резистора, включенного последовательно со стабилитроном, чтобы иметь возможность небольшой подстройки за счет некоторого увеличения напряжения перехода.

При показанных сопротивлениях резисторов схема потребляет ток порядка 1 мА. Со светодиодами повышенной яркости этого достаточно для использования прибора внутри помещения. Но даже такой небольшой ток весьма значителен для 9-вольтовой батареи, поэтому вам придется выбирать между дополнительным потреблением тока и риском оставить питание включенным, когда необходимости в нем нет. Скорее всего, после первой внеплановой замены батареи вы почувствуете пользу от этого монитора.

Схему можно преобразовать таким образом, чтобы переход от зеленого к красному свечению происходил в случае повышения входного напряжения. Для этого транзистор Q1 надо заменить на NPN и поменять местами эмиттер и коллектор. А с помощью пары NPN и PNP транзисторов можно сделать оконный компаратор.

С учетом довольно большой ширины переходной области, схема на Рисунке 1 лучше всего подходит для 9-вольтовых батарей, в то время как схема на Рисунке 2 может быть адаптирована для других напряжений.

Перевод: AlexAAN по заказу РадиоЛоцман

Источник

vasilii76 › Блог › Индикатор заряда аккумулятора Li-ion

Усилитель для наушников, который собирался мной в прошлый раз, питается от аккумулятора. А аккумуляторы имеют обыкновение терять свой заряд. Причем, теряют даже тогда, когда к ним ничего не подключено, т.е, саморазряд. И хоть современные аккумуляторы на этот процесс тратят очень немало времени, но это случается. А если они питают какую-то нагрузку, даже не очень большую, то это время сокращается. Ну да это и нормально. Просто их надо заряжать. Плохо то, что аккумуляторы Li-ion очень не любят глубокий разряд. Чтобы этого не допустить, достаточно лишь не допускать снижение падения напряжения на его клеммах ниже 2.9-3 Вольта. Конечно же, это значение для отдельного элемента. Если батарея из последовательно подключенных элементов — то тут возможны варианты.

Зачем следить за состоянием аккумулятора?

Автомобильный аккумулятор состоит из шести последовательно соединённых аккумуляторных батарей с напряжением питания 2,1 — 2,16В. В норме АКБ должен выдавать 13 — 13,5В. Нельзя допускать значительного разряда аккумуляторной батареи, поскольку при этом падает плотность и, соответственно, повышается температура промерзания электролита.

Чем выше износ аккумулятора, тем меньшее время он удерживает заряд. В тёплое время года это не критично, а вот зимой забытые во включённом состоянии габаритные огни к моменту возвращения способны полностью «убить» аккумулятор, превратив содержимое в кусок льда.

В таблице можно увидеть температуру промерзания электролита, в зависимости от степени заряженности агрегата.

Зависимость температуры промерзания электролита от степени заряда аккумулятора
Плотность электролита, мг/см. куб. Напряжение, В (без нагрузки) Напряжение, В (с нагрузкой 100 А) Степень заряда АКБ, % Температура замерзания электролита, гр. Цельсия
1110 11,7 8,4 0,0 -7
1130 11,8 8,7 10,0 -9
1140 11,9 8,8 20,0 -11
1150 11,9 9,0 25,0 -13
1160 12,0 9,1 30,0 -14
1180 12,1 9,5 45,0 -18
1190 12,2 9,6 50,0 -24
1210 12,3 9,9 60,0 -32
1220 12,4 10,1 70,0 -37
1230 12,4 10,2 75,0 -42
1240 12,5 10,3 80,0 -46
1270 12,7 10,8 100,0 -60

Критическим считается падение уровня заряда ниже 70%. Все автомобильные электроприборы потребляют не напряжение, а ток. Без нагрузки даже сильно разряженный аккумулятор может показывать нормальное напряжение. Но при низком уровне, во время запуска двигателя, будет отмечаться сильная «просадка» напряжения, что является тревожным сигналом.

Своевременно заметить приближающуюся катастрофу возможно лишь в том случае, когда непосредственно в салоне установлен индикатор. Если во время работы автомобиля он постоянно сигнализирует о разрядке – пора ехать на СТО.

Какие существуют индикаторы

Для контроля состояния АКБ значительно удобнее электронные приборы.

Виды индикаторов заряда аккумуляторной батареи

В автомагазинах продаётся множество таких устройств, различающихся дизайном и функционалом. Фабричные приборы условно делятся на нескольких типов.

По способу подключения:

  • к разъёму прикуривателя;
  • к бортовой сети.

По способу отображения сигнала:

  • аналоговые;
  • цифровые.

Принцип работы у них одинаков, определение уровня заряда АКБ и отображение информации в наглядном виде.

Принципиальная схема индикатора

Виды индикаторов

Технологии развиваются, поэтому производители техники для авто выпускают новые устройства, которые облегчают вождение, обслуживание транспорта. В новых машинах есть бортовой компьютер, показывающий различные данные, включая уровень заряда аккумулятора.

Владельцам старых автомобилей приходится проверять по старинке – вольтметром. Есть и другое решение – установка индикатора заряда аккумуляторной батареи. Это может быть прибор в виде гигрометра или дополнительный информационный дисплей в салоне.

Встроенный индикатор

В ходе зарядки батареи повышается плотность электролита

Устройство обычно встречается на необслуживаемых АКБ. Это индикатор поплавкового типа, другое название которого – гигрометр.

Работает он следующим образом – показывает одно из трех положений, в зависимости от ситуации:

  1. В ходе зарядки батареи повышается плотность электролита. В индикаторе есть зеленый поплавок, который поднимается вверх и его видно через специальный глазок. Как правило, шарик зеленого цвета виден, если уровень заряда батареи составляет 65% или больше.
  2. Если аккумулятор недостаточно заряжен, поплавок тонет в электролите, плотность которого снижена. В это время в глазке будет виднеться черный цвет и это говорит о том, что АКБ пора заряжать. Бывают индикаторы, где вместо черного используется красный цвет.
  3. При критическом уровне снижения электролита его можно будет увидеть в глазок. Придется пополнять запасы, для чего в АКБ добавляется дистиллированная вода. Вот только с необслуживаемой батареей так сделать не получится.

Гигрометр позволяет приблизительно оценить уровень заряда АКБ, но ориентироваться только на его показания не стоит.

В сети встречаются отзывы о том, что такие поплавковые устройства недостаточно точны и быстро ломаются. Причины этого в следующем:

  • АКБ собран из 6 элементов, а индикатор ставится только в один. Что происходит в остальных «банках», каков их уровень заряда, узнать не получится. Бывает, что в одном элементе достаточно электролита, а в другом нет;
  • материалы индикатора – стекло и пластик. Первый бьется, второй нагревается и деформируется, из-за чего возникают сложности со «считыванием» данных;
  • на плотность электролита влияет температура. Но гигрометр это не учитывает.

Чтобы проверить уровень заряда аккумулятора, поднимают крышку капота, протирают глазок индикатора и заглядывают в него.

Сейчас выпускают приборы, которые устанавливаются непосредственно в салоне. Их разработкой занимаются автопроизводители и компании, связанные с автомобильным транспортом.

Индикатор DC-12 В

Американскими производителями выпускаются специальные индикаторы с дисплеем

Собирается устройство как конструктор, поэтому понадобятся навыки работы с электротехникой и паяльником. Что умеет DC-12:

  • показывает заряд батареи;
  • проверяет работоспособность реле-регулятора.

Показываемые напряжения – от 2,5 до 18 В. Предельное потребление – до 20 мА. Размеры платы – 43 х 20 мм.

Если в машине установлено 2 АКБ, неплохой заменой гигрометру станет панель с индикатором от TMC. Она представляет собой алюминиевую пластинку со светодиодами.

На самой панели расположен вольтметр и переключатель, которым выбирается аккумулятор. Изготавливаются такие устройства преимущественно в Китае.

Американскими производителями выпускаются специальные индикаторы с дисплеем, но их цена доходит до 5 тысяч рублей (за эти деньги можно купить новый АКБ).

Как сделать индикатор заряда аккумулятора на светодиодах?

Существуют десятки разнообразных схем контроля, но результат они выдают идентичный. Подобное устройство возможно собрать самостоятельно из подручных материалов. Выбор схемы и комплектующих зависит исключительно от ваших возможностей, фантазии и ассортимента ближайшего магазина радиотоваров.

Вот схема для понимания как работает индикатор заряда аккумулятора на светодиодах. Такую портативную модель можно собрать «на коленке» за несколько минут.

Д809 – стабилитрон на 9В ограничивает напряжение на светодиодах, а на трёх резисторах собран сам дифференциатор. Такой светодиодный индикатор срабатывает на силу тока в цепи. При напряжении 14В и выше сила тока достаточно для свечения всех светодиодов, при напряжении 12-13,5В светятся VD2 и VD3, ниже 12В — VD1.

Более продвинутый вариант при минимуме деталей можно собрать на бюджетном индикаторе напряжения — микросхеме AN6884 (KA2284).

Схема led индикатора уровня заряда АКБ на компараторе напряжения

Схема работает по принципу компаратора. VD1 – стабилитрон на 7,6В, он служит в качестве эталонного источника напряжения. R1 – делитель напряжения. При первоначальной настройке он выставляется в такое положение, чтобы при напряжении 14В светились все светодиоды. Напряжение, поступающее на входы 8 и 9, сравнивается через компаратор, а результат дешифруется на 5 уровней, зажигая соответствующие светодиоды.

Простой и точный индикатор заряда-разряда АКБ

Сегодня статья будет с процессом сборки простого индикатора уровня заряда аккумуляторов, но с более высокоточной схемой, которая пригодна для реального использования и может стать отличным дополнением на панели приборов вашего автомобиля.

Индикатор построен на базе микросхемы ELM339, она в свою очередь представляет из себя четыре отдельных компаратора в едином корпусе.

Компаратор имеет два входа и один выход, он просто сравнивает напряжение на входах, исходя из этого на выходе получаем либо логический 0, либо единицу.

Использованный в схеме компаратор можно найти на платах компьютерного блока питания, ориентируйтесь по цифрам 339, буквы могут отличаться в зависимости от производителя.

В качестве индикаторов задействованы 3 миллиметровые светодиоды.

Схема работает очень простым образом, имеем источник опорного напряжения в лице стабилитрона, цепочки из резисторов представляют из себя делители, которые создают на входах компараторов определенное напряжение, назовем их пороговыми.

Компаратор постоянно сравнивает эти напряжения с напряжением, которые образуют делитель на резисторах R5 и R6, этот делитель снижает напряжение тестируемой батареи в три раза, если напряжение на прямом входе компаратора больше чем на инверсном, то на выходе получаем логическую единицу или напряжение питания.

Светодиод светится, если всё наоборот, то на выходе получаем логическую 0 или массу питания, светодиод в данном случае не светится.

Входные делители подобраны в узком диапазоне, поскольку схема предназначена для работы в качестве индикатора заряда 12-вольтовых аккумуляторов.

Маломощный диод 4148 защищает микросхему компаратора от обратной полярности.

Токо-ограничивающие резисторы для светодиодов подбираются с сопротивлением от 1 до 2,2 килом, можно ограничиться всего одним резистором.

Печатная плата довольно компактна, рисовал на скорую руку, но разводка неплохая, кстати её вы можете скачать в конце статьи.

Для проверки этой платы нам нужен лабораторный источник питания на котором нужно выставить напряжение около 13,5 — 14 вольт, имитируя полностью заряженный автомобильный аккумулятор.

Загораются сразу все светодиоды, постепенно снижая напряжение на блоке питания мы можем наблюдать потухание светодиодов при определенных напряжениях.

Горение только красных светодиодов означает, что аккумулятор почти разряжен.

Можно пересчитать входные делители и использовать схему для аккумуляторов с иным напряжением, кстати эту схему можно также применить и в зарядных устройствах.

Контроллер зарядки АКБ

Что бы отслеживать состояние аккума во время работы зарядного устройства, делаем контроллер заряда АКБ. Схема устройства и используемые компоненты максимально доступны, в то же время обеспечивают полный контроль над процессом подзарядки батарей.

Принцип работы контроллера следующий: пока напряжение на аккумуляторе ниже напряжения заряда – горит зелёный светодиод. Как только напряжение сравняется, открывается транзистор, зажигая красный светодиод. Изменение резистора перед базой транзистора меняет уровень напряжения, необходимого для открытия транзистора.

Это универсальная схема контроля, которую можно использовать как для мощных автомобильных аккумуляторов, так и для миниатюрных литиевых батареек-аккумуляторов.

Источник

Принципиальная схема

Рассматриваемая принципиальная схема индикатора уровня заряда представляет собой простейшее устройство, отображающее уровень заряда аккумулятора (АКБ) на 12 вольт.

Её ключевым элементом является микросхема LM339, в корпусе которой собрано 4 однотипных операционных усилителя (компаратора). Общий вид LM339 и назначение выводов показан на рисунке.

Прямые и инверсные входы компараторов подключены через резистивные делители. В качестве нагрузки используются индикаторные светодиоды 5 мм.

Диод VD1 служит защитой микросхемы от случайной смены полярности. Стабилитрон VD2 задаёт опорное напряжение, которое является эталоном для будущих измерений. Резисторы R1-R4 ограничивают ток через светодиоды.

Ссылка на основную публикацию
Похожее